Fragen Bei Fragen wenden Sie sich bitte an den Fachdienst Personal der Stadt Rödermark, Frau Avé-Lallemant, Herrn Goniwiecha oder Frau Popp. Telefon: 06074 911-322 bewerbungenroedermark.de
Adresse Bitte richten Sie Ihre Bewerbung, mit der Angabe wie bzw. wo Sie erstmals auf unser Stellenangebot aufmerksam geworden sind, innerhalb der genannten Frist an den Magistrat der Stadt Rödermark Fachdienst Personal Dieburger Straße 13 - 17 63322 Rödermark oder an: bewerbungenroedermark.de
Unterlagen *Nach Abschluss des Auswahlverfahrens werden die Bewerbungsunterlagen nicht zurückgegeben, sondern nach vier Monaten vernichtet bzw. gelöscht. Fügen Sie daher bitte Ihrer Bewerbung keine Originale, sondern nur Kopien bei.
Bei einer Bewerbung per E-Mail, senden Sie uns bitte nur Anhänge im Dateiformat "pdf". Einstellungsvorrang Schwerbehinderte Menschen werden bei gleicher Eignung und Qualifikation im Rahmen der geltenden gesetzlichen Bestimmungen bevorzugt berücksichtigt.
Datenschutz Die Datenschutzerklärung für das Bewerbungsverfahren der Stadt Rödermark finden Sie hier.
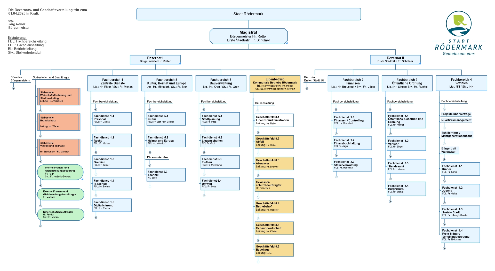
Organigramm der Stadtverwaltung Einen grafischen Überblick über den Aufbau der Stadtverwaltung gibt es hier >